征兵必读 | 贵阳近视手术时间如何科学规划?
浏览次数:1 日期:2026-01-31 来源:贵阳·华厦阳明眼科医院
征兵季来啦!日前,征兵通道已开启!对于怀揣军旅梦,但有一丢丢近视的小伙伴们,贵阳近视手术专家、贵阳华厦阳明眼科医院官苍宇院长这里有个温馨小提示:别忘了提前规划近视手术!

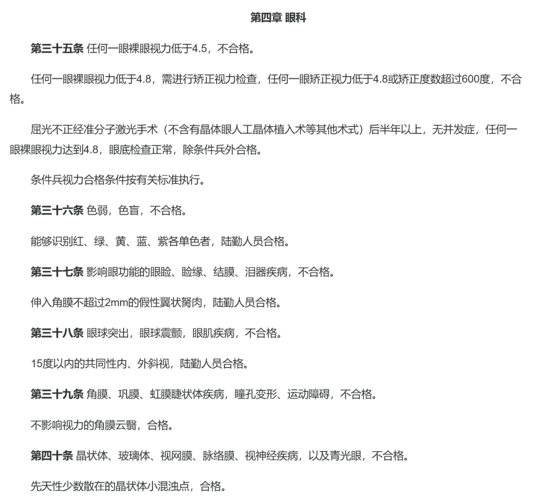
贵阳近视手术专家、贵阳华厦阳明眼科医院官苍宇院长提醒,《应征公民体格检查标准》摘要中指出:屈光不正经准分子激光手术(不含有晶体眼人工晶体植入术等其他术式)后半年以上,无并发症,任何一眼裸眼视力达到4.8,眼底检查正常,除条件兵外合格。

也就是说,近视的朋友们也可以贵阳通过近视手术,来实现自己的军旅梦想!
1.如何科学规划近视手术时间?
《应征公民体格检查标准》摘要中明确指出,屈光不正经准分子激光手术(不含有晶体眼人工晶体植入术等其他术式)后需半年以上,再参加征兵体检。科学的近视手术时间规划如下:

2.为什么要求近视手术后半年以上?
视力稳定需要
通常情况下,术后较短时间内即可达到或接近理想矫正视力。然而,除了视力表所测得的数据外,视觉质量的评估还包括夜间视力、看东西的清晰度等多项指标,而这些指标的恢复则需要一定的时间。在术后一段时间内,若出现轻微的视力波动或夜间眩光等现象,均属于正常反应,会随着时间的推移逐渐消失。
贵阳近视手术专家、贵阳华厦阳明眼科医院官苍宇院长温馨提醒:一般来说,稳定视力需3至6个月,这一过程并不会对日常工作和生活用眼造成影响。当然,无论是否接受过近视手术,科学用眼始终是至关重要的。

角膜恢复需要
近视手术种类多,手术方式各异,恢复时间也存在显著差异。对于角膜屈光手术,通常采用激光技术对角膜组织进行精准切削,以达到矫正视力的目的。
术后7天内,角膜的创面或切口通常能够闭合;术后1个月,角膜修复基本完成;而在术后3至6个月,角膜将恢复至正常的生物学特性,同时矫正后的视力度数也逐渐趋于稳定。

最后,贵阳近视手术专家、贵阳华厦阳明眼科医院官苍宇院长温馨提醒:热血青年,参军无悔,2026年想要应征入伍的青年们,记得要提前规划手术时间!
咨询热线:0851-96696911








